How Do You Market Dev Tools to a Developer Audience That's Splitting in Two?
NOTE
Key takeaway: simple systems and clear defaults make execution easier.
Photo from Unsplash.
How Do You Market Dev Tools to a Developer Audience That's Splitting in Two?
METR recently found that experienced developers using AI coding tools were 19% slower on real tasks — while perceiving themselves as 24% faster. Meanwhile, 76% of professional developers now use AI tools regularly. And in the same window: Daniel Stenberg killed cURL's bug bounty after AI-generated submissions flooded the queue. Mitchell Hashimoto banned unvetted AI code from Ghostty. Steve Ruiz closed all external pull requests to tldraw. If you're a DevTool PM, this isn't discourse to retweet. It's your TAM fracturing in real time.
The Bifurcation
Two developer personas are emerging. Accelerationists — AI-first, ship fast, vibes over rigor. And Institutionalists — craft matters, quality over speed, human judgment non-negotiable. These aren't demographics you can segment by company size or stack. They're on the same team, in the same Slack channel, reviewing each other's PRs.
Key Points
- One product can serve multiple personas with different messaging.
- Segment by buying context, not just job title.
- Examples and proof should match each audience's goals. Here's the marketing problem: Accelerationists drive trial signups. They're early adopters, loud on X, eager to try anything that promises speed. Institutionalists drive retention and word-of-mouth credibility. They're the senior engineers whose approval gives a tool permission to become infrastructure.
You need both. And you can't reach both with "AI-powered" in your tagline.

Three Companies, Three Bets
Cursor went all-in on the Accelerationist. The entire product and marketing centers on AI-first development — speed, magic, describe what you want and watch it appear. The bet: the floor is the future, so meet developers where they're headed. The risk: if the METR slowdown data holds and the novelty fades, the core value proposition has a shelf life. Speed you can't feel in the numbers is a trust problem waiting to happen.
Ghostty went the opposite direction. Hashimoto's AI ban isn't a technical decision — it's a positioning statement. The bet: there's a premium market for human-crafted tools, and the developers who value that will be fiercely loyal. The risk: you're marketing to a percentage of the developer population that may be shrinking. It's a prestige play with a ceiling.
tldraw made the most interesting move. Ruiz didn't ban AI on ideological grounds — he closed external contributions because AI made the signal-to-noise ratio unmanageable. The contribution funnel became a cost center. The bet: protect the core product, even at the expense of the community flywheel. The risk: open-source growth depends on that flywheel, and shutting it down is hard to restart.
None of these are wrong. All three are coherent go-to-market strategies built on a clear read of which audience they're serving. The mistake isn't picking Cursor's path or Ghostty's path. The mistake is having no strategy — defaulting to "AI-powered" on your homepage and hoping the market sorts itself out.

The Fork
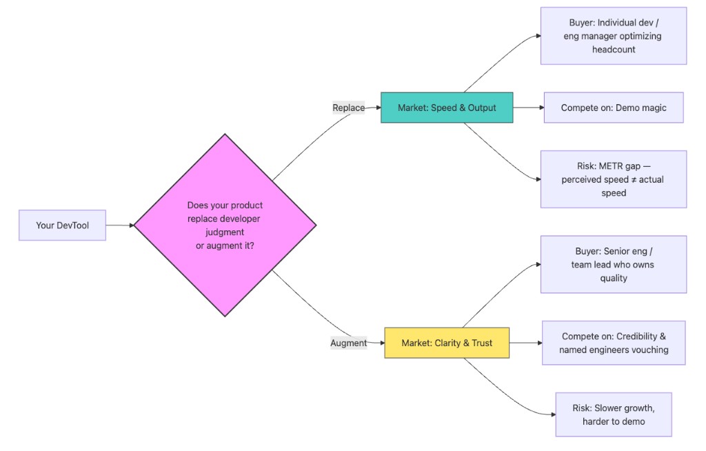
If you're positioning a dev tool right now, there's one question that clarifies everything else: Does your product replace developer judgment, or augment it?
If you replace judgment — you market speed, automation, output volume. Your buyer is the individual developer or the engineering manager optimizing for headcount efficiency. You win on demo magic: look what it built in 30 seconds. Your risk is the METR problem — when users discover the gap between how fast they feel and how fast they are, you have a retention cliff.
If you augment judgment — you market clarity, decision quality, trust in the output. Your buyer is the senior engineer or team lead who owns production quality and will get paged when something breaks. You win on credibility: named engineers vouching, case studies with real metrics, proof that the tool makes good developers better rather than making mediocre output easier. Your risk is slower growth and a harder demo. "Better decisions" is harder to screenshot than "look, it wrote the whole function."
You can build a product that does both. Most good tools do. But you cannot write a homepage that says both. The positioning has to pick a lane. Let the product surprise them with the other side once they're in.
The Identity Crisis Resolves
A year ago, Andrej Karpathy coined "vibe coding" and developers laughed and adopted it. This month, he nominated its replacement: "agentic engineering." The same person who named the casual version felt the need to professionalize it. That's the signal.
The developer identity crisis will resolve — it always does. The question is whether your product's positioning is built for the market that's emerging, or still optimized for the one that's dissolving.